军民融合新篇章:航天彩虹携“倾转旋翼”技术落子重庆,低空经济迎来国家队
来源:
|
作者:阿芙
|
发布时间: 175天前
|
430 次浏览
|
🔊 点击朗读正文
❚❚
▶
|
分享到:
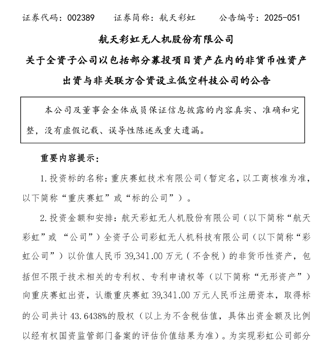
航天彩虹无人机股份有限公司(证券代码:002389)近日发布公告,宣布通过全资子公司彩虹无人机科技有限公司与重庆赛航智行技术有限公司、重庆都梁城工高新科技集团有限公司共同设立重庆赛虹技术有限公司
航天彩虹无人机股份有限公司(证券代码:002389)近日发布公告,宣布通过全资子公司彩虹无人机科技有限公司与重庆赛航智行技术有限公司、重庆都梁城工高新科技集团有限公司共同设立重庆赛虹技术有限公司。这家新公司注册资本高达9.0141亿元,聚焦低空物流飞行器和载人飞行器的研发制造。
01 技术作价入股
航天彩虹此次以“倾转旋翼”相关技术出资,估值3.9341亿元(不含税),获得重庆赛虹43.64%的股权。
这项技术并非空中楼阁,而是来源于公司已经完成的募投项目——无人倾转旋翼机系统研制项目。公告显示,该项目已完成关键技术攻关、样机研制和试验阶段,具备产业化条件。
值得一提的是,航天彩虹后续将进行股份转让,但保持持股比例不低于34%,这一安排既实现了科技成果转化收益,又保留了长期战略参与度。
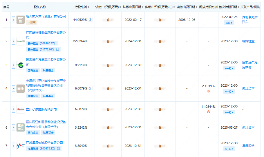
02 豪华股东阵容
重庆赛虹的股东结构堪称“全明星阵容”。第一大股东重庆赛航持股55.46%,其背后是赛力斯、赣锋锂业等产业巨头和国家队基金。
重庆赛航由重庆瑞驰汽车实业有限公司全资控股,股权穿透后显现出强大的产业背景:
赛力斯汽车(湖北)有限公司持股44.05%
赣锋锂业集团股份有限公司持股22.03%
国家绿色发展基金股份有限公司持股9.91%
重庆两江新区高质量发展产业投资基金持股6.61%
这种组合覆盖了新能源汽车、锂电池、国家资本和地方国资,形成完整的低空经济产业链支持体系。
03 重庆的低空野心
本次合作并非孤例,重庆正在低空经济领域全面布局。今年以来,多家行业龙头企业落子山城:
10月28日,亿安智航科技(重庆)有限公司成立,由长安汽车和亿航智能共同持股,注册资本1亿元;
6月,重庆纵横大鹏无人机科技有限公司成立,由成都纵横股份间接全资持股;
2月,海航航空集团在渝设立两家航空科技公司。
重庆低空经济市场主体数量在2024年达到147家,同比增长104.2%,产业集聚效应明显。
航天彩虹在公告中明确指出,此次合作旨在“紧抓国家低空经济产业发展的战略机遇”,通过合资公司模式推动无人机技术从实验室走向市场。
04 军用技术民用化
作为中国证券市场军用无人机第一股,航天彩虹此举标志着军用无人机技术向民用市场转化的重要突破。公司背靠中国航天科技集团第十一研究院,是集团特种飞行器产业的总体牵头单位。其将军用无人机技术应用于低空物流和载人飞行器领域,具有天然的技术优势。
倾转旋翼技术结合了直升机垂直起降和固定翼飞机高速飞行的优点,特别适合城市低空交通场景,这正是当前低空经济最具潜力的发展方向。
重庆已聚集近150家低空经济企业,同比增长一倍。当军用无人机技术遇上民用市场潜力,当国家队携手地方资本,重庆的低空产业版图正在悄然重构。
